КАК ПРОВЕРИТЬ АВТОМОБИЛЬНОЕ РЕЛЕ? ПРИНЦИП РАБОТЫ РЕЛЕ.
В любой электрической цепи автомобиля есть реле. Для чего они существуют? В автомобиле присутствует большое количество электрических элементов большой мощности:
Как проверить автомобильное реле? Пример реле VAG-GROUP 4h0951253a
■ стартер;
■ клаксон;
■ вентилятор системы охлаждения двигателя;
■ и многие другие.
При отсутствии реле в схеме управления этими элементами большой ток проходил через кнопки которыми управляются данные элементы, и это приводило бы к их оплавлению. Либо эти кнопки нужно было делать массивными, чтобы они могли выдержать такой ток.
Провода подводимые к кнопкам управления, также нужно было использовать большего сечения, что отрицательно сказывалось бы на цене и весе автомобиля.
Реле существуют с целью управления большими токами при помощи малых токов.
Как проверить автомобильное реле? Пример реле автомобилей KIA/HYUNDAI 95224-2D000
ПРИНЦИП РАБОТЫ РЕЛЕ.
Классическое реле имеет 4 контакта. Каждый контакт реле имеет свой номер:
■ 30 “+” постоянное напряжение от АКБ.
■ 85 “+” от кнопки управления реле.
■ 86 “—” (земля, масса).
■ 87 “+” цепь идущая к исполнительному устройству при срабатывании реле (клаксон, стартер и т.д.)
Как проверить автомобильное реле? Схема подключения реле
При подаче напряжения на контакт 85, происходит замыкание контактов 87 и 30 и таким образом ток идет на к исполнительному устройству. При отключении подачи напряжения, контакты 87 и 30 размыкаются. Это принцип работы нормально разомкнутого реле.
ПРОВЕРКА РАБОТОСПОСОБНОСТИ РЕЛЕ.
Обычно проверка реле большинством автолюбителей сводится только проверке его срабатывания и на основании этого делается вывод о работоспособности реле. Алгоритм более правильной проверки приводится ниже и он состоит из трех последовательных шагов. Если реле проходит все эти этапы, можно сделать вывод, что оно работоспособно.
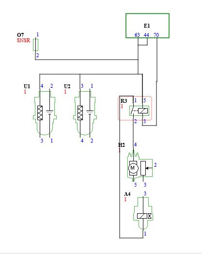
Как проверить автомобильное реле? Схема управления топливным насосом на примере автомобиля Hyundai GETZ. R3 — реле в данной электрической цепи
■ Шаг 1.
Соедините контакт 86 (на схеме контакт 3) с отрицательной клеммой аккумуляторной батареи. На короткое время соедините контакт 85 (на схеме контакт 5) с положительной клеммой аккумуляторной батареи. Реле щелкает?
Да — Проходим к следующему шагу проверки.
Нет — Замените реле.
■ Шаг 2.
Измерьте сопротивление между контактами 30 и 87 реле. (на схеме контакты 1 и 2) Оно бесконечное?
Да — Проходим к следующему шагу проверки.
Нет — Замените реле.
■ Шаг3.
Соедините контакт 85 с положительной клеммой аккумуляторной батареи и контакт 86 (на схеме контакты 5 и 3) с отрицательной клеммой аккумуляторной батареи. Измерьте сопротивление между контактами 30 и 87 реле. (на схеме контакты 1 и 2). Оно меньше, чем 1Ω?
Да — Реле исправно.
Нет — Замените реле.
Как проверить автомобильное реле? Советско-Российский вариант реле
Как правильно проверить реле на работоспособность мультиметром
Хоть электромеханические компоненты и считаются самыми надежными, все же и они дают сбой. Например, реле, которое выходит из строя реже всего, но при диагностике проверять его нужно в первую очередь. О том, как это сделать правильно, вы сможете прочитать ниже.
Инструмент для проверки реле
Итак, чем и как проверить исправность автомобильного реле или любого другого? Понадобится обычный мультиметр, он же тестер.
В продаже встречаются два основных типа мультиметров:
- Аналоговый или стрелочный. Его все помнят со школьных уроков физики: полукруглая шкала со стрелкой. Использовать их можно, только если под рукой не оказалось цифрового. Их точность, особенно новодел, оставляет желать лучшего, вплоть до показания случайных величин. Исключение составляют только старые советские мультиметры, которые неплохо работают и сейчас.
- Цифровые. Продаются в любом магазине инструментов и радиодеталей. Для работы подойдет даже бюджетный D830 – его точности вполне хватит. Хотя в более дорогих тестерах есть автоматическое определение диапазона, что удобно.
Аналогично можно пользоваться комбинированным инструментом, вроде токовых клещей со встроенным мультиметром.
Обратите внимание, чтобы прозвонить реле нужна сама функция прозвонки.
На приборе она обозначается так:
Очень рекомендуется найти/купить лабораторный блок питания (ЛБП). Чтобы не «спалить» пассивные элементы в цепи, реле лучше проверять автономно, а не от приборного питания.
Подготовка к проверке
Перед тем, как проверить реле на работоспособность мультиметром, нужно понять, что вообще предстоит проверять. Для этого стоит воспользоваться даташитом (datasheet).
Они ищутся по маркировке на корпусе. Просто «забейте» в поисковик значение и найдете необходимый документ.
Иногда схема реле нанесена прямо на корпус, что удобнее. Гуглить в этом случае ничего не понадобится.
Контакты на схеме изображены точками, соединенные с обмоткой. Пунктирным маркером нанесены переключатели.
А как проверить твердотельное реле мультиметром, если ни даташитов, ни схемы нет? Придется визуально определять необходимые контакты:
- Осмотр. Обычно управляющие контакты чуть светлее остальных, по этому маркеру можно сориентироваться. На схеме контакты выглядят так.
- Изучение платы. Если реле впаяно, то можно найти на текстолите питающие дорожки. К тому же нередко производитель подписывает контакты.
- Поиск схемы платы. Еще вариант – поискать эту плату с разбором комплектующих. В структурных схемах компоненты могут быть подписаны.
Что такое реле и как определить его контакты – понятно, осталось подготовить мультиметр. Единственное, что потребуется – проверка батарейки.
Она должна быть хорошо заряжена, иначе тестер «начнет врать».
Диагностика обмотки
Всегда перед тем, как проверить реле бензонасоса или любое другое на обрыв – нужно узнать сопротивление катушки. Часто эта информация пишется на корпусе или можно найти даташит. Если ничего нет – просто ориентируйтесь в интервал от десятков до сотен Ом.
- Сначала нужно выставить режим сопротивления. Он обозначается вот таким символом Ω. Просто выставьте переключать в это положение.
- Красный щуп установите в гнездо, обозначающееся как VΩmA. Черный – СОМ, в самом низу.
- Щупами коснитесь управляющих контактов – на экране появятся цифры (или передвинется стрелка). Если они находится пределах допустимого – все нормально и катушка исправна.
Обратите внимание, что катушка может быть защищена диодом.
Например, реле дворников в автомобиле часто идут с ним. Этот компонент может показывать разные значения, в зависимости от полярности. Поэтому для надежности поменяйте щупы местами после первого замера.
Питание на силовой паре
Главное и побочные реле при работе издают щелчки – это говорит о полной его работоспособности. За это отвечает силовая пара, которую также необходимо проверить.
Один из контактов всегда находится под напряжением, на второй же электричество поступает только во включенном состоянии.
Проверить их можно с помощью вольтметра. Он также есть в составе тестера и обозначается символом «V». Переведите переключатель в режим постоянного напряжения.
Теперь можно переходить к проверке:
- Все компоненты, которые получают ток от реле, необходимо отключить.
- Теперь отыщите необходимый контакт, на который ток поступает всегда. Найти его можно через даташит.
- Правый щуп приложите к нему, а второй закоротите на кузов автомобиля.
Если напряжение есть – все в порядке и проблем нет. Если же контакта нет – придется менять реле целиком, так как деталь не ремонтопригодная.
Тестирование контактных групп
На последок не помешает прозвонить контактную группу. Разбираясь, для чего нужно реле, становится понятно, что это – электромеханический переключатель. При подаче тока, он замыкает два контакта и передает ток дальше. Выглядит это так.
Можно понять, что при разомкнутом положении, когда ток на реле не подается, контакты не должны между собой коротить в принципе. Когда электричество поступает наоборот, площадки соединяются между собой. Это и отражает диодная прозвонка.
- Щупами коснитесь пары. Устанавливать их нужно так же, как и раньше.
- Без подачи напряжения, тестер не должен издавать звуков в режиме прозвонки.
- Затем подайте напряжение и смотрите на прибор. Во-первых, должен появиться характерный громкий писк. Во-вторых, на экране забегают цифры.
Имейте в виду, что биперы могут ломаться. Поэтому до того, как прозвонить пятиконтактное реле – проверьте их. Можно просто коснуться щупами жала отвертки или закоротить их.
Обратите внимание, что инструкция универсальная для всех типов реле: поворотов, дворников, главного блока.
Как прозвонить реле и проверить его на работоспособность
Электромеханические устройства хоть и считаются надёжными, но со временем приходят в негодность. Не является исключением и реле. Проверить его на работоспособность можно несколькими способами. Наиболее удобным и быстрым из них является прозвонка с использованием измерительного прибора — мультиметра. Чтобы правильно выполнить проверку, нужно не только уметь пользоваться тестером, но и понимать суть устройства реле.
Конструкция коммутационного прибора
Электрическое реле — это устройство, предназначенное для использования в качестве коммутатора. Оно умеет соединять или разъединять электрическую цепь в зависимости от приходящего на него управляющего сигнала. Линия, которая подключена к элементу, называется управляемой, а та, по которой на него поступает команда — управляющей.
Используются реле при автоматизации различных операций. Они с успехом справляются с управлением различного рода сигналами, защитой электрооборудования. Их применяют в охранных и отопительных системах, звукотехнике, то есть везде, где необходимо автоматическое переключение режимов работы при изменении каких-либо параметров.
При поиске и устранении различных неисправностей в технике одним из этапов ремонта является проведение теста переключающего элемента. Делают это с помощью измерителя величин. Но перед тем как проверить реле на работоспособность мультиметром, следует знать, как оно устроено и понимать принцип его действия.
Принцип работы
Реле — это электромагнит, состоящий из контактной группы, якоря и катушки индуктивности. Все детали устанавливаются на основание и помещаются в закрытый корпус. Монтируются элементы следующим образом: сверху сердечника магнитной системы размещается якорь (ярмо). Удерживается он в начальном положении с помощью пружины и представляет собой подвижную пластинку Г-образной формы.
К нижнему плечу передачи крепится группа пластин с контактами, при этом напротив них устанавливается такое же число контактных оснований. Каждый пластинчатый контакт выводится наружу из корпуса, образуя выводы устройства.
Принцип действия электронного приспособления заключается в способностях электромагнитного поля воздействовать на проводящие предметы. При подаче напряжения на выводы обмотки через неё начинает протекать ток. Когда его значение достигает определённой величины, в обмотке возникают две силы (электродвижущая и магнитная), заставляющие якорь прижиматься к поверхности катушки, преодолевая силу пружины.
Одновременно с этим двигается и плечо с закреплёнными контактными пластинами, выгибая их таким образом, что они разрывают контакт с подсоединённой группой. В результате возникает электрический контакт. В случае подключения к выводам этих пластин линия замыкается.
В зависимости от конструкции начальное положение может быть как замкнутым, так и разомкнутым, поэтому в реле второго типа после подачи напряжения произойдёт размыкание линии. Как только сигнал необходимой амплитуды будет снят с выводов обмотки реле, контакты прибора вернутся в первоначальное состояние.
Виды и характеристики
Электрические релейные элементы различаются по количеству выводов и форме, но их суть остаётся одинаковой — подключение или отключение нагрузки от сигнальной линии. По виду физических процессов, которые приводят к перекоммутации, реле разделяют на следующие виды:
- нейтральные — не зависят от полярности сигнала, поданного на управляющие выводы;
- поляризованные — в них положение контактов зависит от направления тока;
- магнитоэлектрические — реагируют только на постоянный ток;
- ферродинамические — в их конструкции используются ферромагнитные сердечники, усиливающие магнитный поток;
- индукционные — основаны на связи между изменяющимся магнитным потоком и индуцированным током в проводнике;
- тепловые — реагируют на тепло, появляющееся при прохождении тока через пластины и изменяющее их форму;
- электронные — в них используется свойство p-n перехода проводить ток только в одном направлении (диод).
Также устройства разделяются по типу контактов, которые могут быть трёх типов: нормально замкнутыми, нормально разомкнутыми и перекидными. Как и любой электромеханический прибор, реле характеризуется своими техническими параметрами, определяющими работу и назначение устройства. Конечно, все параметры реле проверить мультиметром будет невозможно, но с его помощью точно можно определить работоспособность переключателя. К основным характеристикам прибора относят:
- обмоточное напряжение — это значение амплитуды сигнала, при котором реле переходит из одного устойчивого состояния подключения контактов в другое;
- ток коммутации обозначает наибольшее значение тока, которое может пропустить через себя реле, не изменив своих параметров;
- номинальное напряжение разделяется на значения, соответствующие переменному и постоянному уровню сигнала, обозначает максимальную разность потенциалов, появление которой допустимо на подключённых к нагрузке выводах;
- рабочая частота — это количество переключений, которое может выполнить прибор за единицу времени;
- износостойкость определяется механической надёжностью контактных групп, измеряется в циклах;
- время срабатывания характеризуется интервалом, в течение которого изменяется положение контактных групп после прихода управляющего сигнала.
Подготовка к проверке
Перед тем как приступить к диагностике, важно определиться с назначением выводов у проверяемого элемента. Для этого можно воспользоваться даташитом на прибор, то есть документацией, выпущенной производителем. В ней всегда описываются характеристики и схема устройства.
Нередко схема устройства реле представлена и на самом элементе. В этом случае управляющие контакты изображаются точками, соединёнными катушкой индуктивности, а переключающие — прямыми линиями с пунктиром, указывающими на их возможное положение. Правда, выводы для подачи питания могут рисоваться и в виде прямоугольника с выходящими из середины его боковых сторон прямыми отрезками, управляемыми, как обычный механический переключатель.
Но даже если такой схемы нет, то можно попробовать оценить контакты визуально (управляющие выводы делаются цветом немного светлее). Если реле впаяно в схему, то по плате несложно будет отследить общую шину и дорожки питания. При этом на текстолите часто подписываются контакты, а по принципиальной схеме можно будет определить их назначение.
Чтобы проверить реле тестером, можно использовать как цифровой, так и аналоговый прибор. Но из-за удобства использования предпочтение лучше отдать первому. Настройка или специальная подготовка приборов не потребуется. Единственное, на что следует обратить внимание, так это на состояние элемента питания мультиметра. В цифровом тестере на экране не должен светиться значок замены батарейки, а в аналоговом варианте при закорачивании двух измерительных проводов друг на друга стрелка должна устанавливаться напротив нуля.
Кроме тестера для проведения комплекса измерений понадобится регулируемый блок питания. Для того чтобы получить правильные результаты проверки, реле необходимо выпаять из схемы. Связанно это с возможным шунтированием её выводов как активными, так и пассивными радиоэлементами, поэтому с помощью блока питания и подаётся напряжение на выводы в автономном режиме. Проверка реле происходит в несколько этапов, при которых тестируется:
- обмотка;
- нормально замкнутое состояние;
- нормально разомкнутое положение.
Диагностика обмотки
Обмотка электромеханического реле представляет собой катушку индуктивности, то есть проволоку, намотанную по спирали на сердечник. Она имеет определённое сопротивление, которое можно высчитать, используя закон Ома: R = U / I, где ток и напряжение берутся максимально возможными для подачи на устройство. В любом случае значение сопротивления катушки должно находиться в пределах от десятков до сотен ом. Но для твердотельного реле этот показатель может составлять и единицы килоом.
Это положение и используется для проверки целостности катушки. Её тестирование можно представить в виде следующей последовательности действий:
- Мультиметр переключается в режим прозвонки сопротивлений. Для этого галетный переключатель устройства переводится в область, обозначенную на приборе символом Ω, причём диапазон ставится около двух килоом.
- Один измерительный провод подключается к гнезду, подписанному как V/Ω, а второй — в COM.
- Щупами проводов прикасаются к выводам реле, соответствующим управляющим контактам.
- По отклонению стрелки или появившемуся числу узнаётся сопротивление обмотки.
Необходимо отметить, что катушка электромеханического реле может быть защищена диодом, поэтому в зависимости от смены полярности приложенных щупов значение сопротивления может изменяться. Большое сопротивление между управляющими выводами будет соответствовать обрыву катушки или указывать на деградацию места соединения проволоки с контактным выводом.
Тестирование контактных групп
Чтобы прозвонить реле мультиметром, проверку переключающих контактов проводят в 2 этапа. На первом измеряется их сопротивление в автономном режиме, а на втором — при подаче напряжения на обмотку реле, поэтому для диагностики устройства дополнительно понадобится источник питания. В соответствии с техническими характеристиками реле на блоке напряжений устанавливают амплитуду и форму сигнала, приближённые к требуемым для срабатывания коммутирующего элемента.
Например, если прибор рассчитан на работу от постоянного напряжения 36 вольт, то на источнике можно выставить любое значение в интервале от 30 до 40 вольт. Теоретически переключение сможет сработать даже и от 12 вольт, но такой контакт будет ненадёжным, хотя это сугубо индивидуально для каждой модели реле. А вот превышать значения необходимо с осторожностью, так как всегда существует риск спалить обмотку устройства.
Если тестер цифровой, то он переключается в режим прозвонки диода. Обозначается эта область на измерителе значком -|>| -))). Аналоговый прибор является стрелочным, он выставляется на омный предел измерения сопротивлений.
Измерительные провода вставляются в гнёзда тестера V/Ω и COM. Они должны быть замкнутыми друг с другом или разомкнутыми. В первом случае цифровой мультиметр издаст сигнал, а на аналоговом приборе стрелка отклонится в сторону нуля. При разомкнутом состоянии стрелочный прибор покажет бесконечность, а на экране цифрового загорится цифра 1.
Затем на управляющие контакты подаётся напряжение с источника сигнала. При этом на электромеханическом переключателе можно будет услышать характерный щелчок. Как только питание будет подано, ситуация при исправном реле должна измениться на противоположную: когда напряжения на обмотке нет, нормально разомкнутые группы не должны быть соединены между собой, а нормально замкнутые, наоборот, соединены. Так проверяется состояние каждой группы контактов.
Для проверки твердотельного реле мультиметр также переключается в режим прозвонки диода. При прикасании щупов тестера прибор подаст на устройство небольшое напряжение. Если реле повреждено, то на экране мультиметра отобразится ноль, в случае же исправности — число 0,7 или 0,5, соответствующее значению p-n перехода.
Как проверить реле на работоспособность мультиметром?
На реле возложена важная задача: замыкать цепь, когда подается напряжение. Такой регулятор есть у холодильника, автомобиля (втягивающее или тяговое реле стартера, регулятор напряжения генератора) и других устройствах с разной мощностью. Через скромный механизм могут проходить сильные токи, тогда как на управляющем контакте ток скромный, чтобы только срабатывала катушка. Чтобы проверить реле переменного тока можно подавать соответствующее, то есть переменное напряжение. Если до ушей донесся отчетливый щелчок, значит, контакты замыкаются, что говорит о хорошем функционировании механизма. Но более точные результаты дает тестирование измерительным устройством. Мы расскажем популярные способы, как проверить реле на работоспособность мультиметром, и вы сможете сделать это своими руками. Для некоторых этапов нужно использовать регулируемый блок питания, а само реле нужно будет снимать, то есть выпаивать из схемы.
Проверять хитрый механизм мы будем в три этапа.
Тестируем обмотку
Это катушка индуктивности, то есть катушка смотанного в спираль изолированного проводника (может быть и другая форма кроме спирали). Особенность: хорошая индуктивность при невысокой ёмкости и активном сопротивлении.
Пример реле с обмоткой на фото:
У обмотки есть сопротивление, показания которого в норме находятся в пределах от 10-100 Ом. Если же реле твердотельное, значения могут быть в единицах кОм.
Проверку реле мультиметром выполняем так:
- Выбираем на тестере функцию измерения сопротивления. Обозначается знаком Ω. Предел измерения ставим на 2 кОм. Не забываем расставить щупы по своим гнездам на мультиметре. О правильном использовании тестера советуем почитать здесь.
- Наконечниками щупов дотрагиваемся до выводов реле, которые соответствуют управляющим контактам.
- Смотрим на экран и узнаём обмоточное сопротивление.
Помните, что у катушки может быть диодная защита. Из-за этого в соответствии со сменой полярности прикладываемых наконечников показания сопротивления могут меняться. Если между выводами значение большое — произошел обрыв катушки или проблемы с соединительным участком проволоки.
Тестируем группы контактов
Как прозвонить реле мультиметром? Для полноты картины сначала измеряем сопротивление переключающих контактов автономно, затем даём напряжение (здесь и нужен блок питания). При этом важно учитывать характеристики реле, чтобы точнее выставлять амплитуду.
К примеру, механизм работает от постоянного напряжения 25В. В таком случае на источнике можно выбирать какое-то показание в пределах от 20 до 30В. В теории, переключение может быть и при меньшем напряжении, но контакт этот не будет отличаться надежностью. Если же выбрать значения значительно больше, обмотка может быть спалена.
Перед тем, как прозванивать реле мультиметром, посмотрите на изображенные ниже схемы, чтобы понять, где и какие контакты находятся.
Схема 5-тиконтактного реле:
У распространенного вида реле четыре контакта:
- 30 «+» постоянное напряжение от аккумуляторной батареи.
- 85 «+» от управляющей кнопки.
- 86 «—» (земля).
- 87 «+» цепь, которая идёт к исполнительному механизму, когда срабатывает реле (например, клаксон).
Когда подается напряжение на 85, замыкаются 87 и 30, за счет чего ток движется к исполнительному механизму. Если напряжение не подаётся, происходит размыкание. Таков принцип функционирования нормально замкнутого реле.
Расскажем общий принцип проверки. На мультиметре выбирается функция диодной проверки или прозвонки. Если тестер аналоговый, выбирайте омный предел проверки сопротивлений. Расставляем щупы по гнездам и не забываем, что у них есть два варианта: в замкнутом и разомкнутом виде. В первом случае цифровой измеритель издаёт сигнал, а на аналоговом стрелочка будет отклоняться к нулю. Во втором аналоговый тестер указывает на бесконечность, а цифровой выдает единицу.
Теперь можно давать напряжение на управляющие контакты, при этом будет слышен щелчок. При подаче питания дело с работоспособным реле обстоит так: если напряжение на обмотке отсутствует, разомкнутые группы не соединяются, а замкнутые соединяются. Нужно проверить каждую группу контактов.
Если механизм твердотельный и исправный, мультиметр выдаст небольшое напряжение. При повреждении на дисплее будет 0.
Теоретически может возникнуть путаница, поэтому советуем посмотреть следующие видео, где показаны разные нюансы измерений, в том числе с помощью автомобильной АКБ:
Теперь вы знаете, как проверить реле на работоспособность мультиметром.
Вопрос — ответ
Вопрос: Как проверить реле цифровым мультиметром?
Имя: Тимофей
Ответ: Для некоторых этапов нужно использовать регулируемый блок питания, а само реле следует выпаять из схемы. Важно протестировать обмотку и все контактные группы. Для полноты картины сначала измеряем сопротивление переключающих контактов автономно, затем даём напряжение (здесь и нужен блок питания).
Вопрос: Как прозвонить обмотку реле мультиметром?
Имя: Матвей
Ответ: Выбираем на тестере функцию измерения сопротивления. Обозначается знаком Ω. Предел измерения ставим на 2 кОм. Расставляем щупы по своим гнездам на мультиметре. Наконечниками щупов дотрагиваемся до выводов реле, которые соответствуют управляющим контактам. Смотрим на экран и узнаём обмоточное сопротивление.
Вопрос: Как прозванивать четырехконтактное реле мультиметром?
Имя: Никита
Ответ: На мультиметре выбирается функция диодной проверки или прозвонки. Расставляем щупы по гнездам и не забываем, что у них есть два варианта: в замкнутом и разомкнутом виде. В первом случае цифровой измеритель пищит, во втором выдает единицу. Затем можно давать напряжение на управляющие контакты.
























